cat no | io1100 Early Access
Human iPSC-derived OPC-like cells
Cells are programmed to be maintained as OPC-like cells and then mature to oligodendrocyte-like cells
Time-lapse video capturing the rapid and homogeneous acquisition of an OPC-like morphology from day 1. Cells proliferate for a 2-week period, and can undergo 2 passages. By switching to maturation media, the cells rapidly acquire a complex, mature oligodendrocyte-like morphology with multiple branched processes. 21 day time course; scale bar: 400 μm.
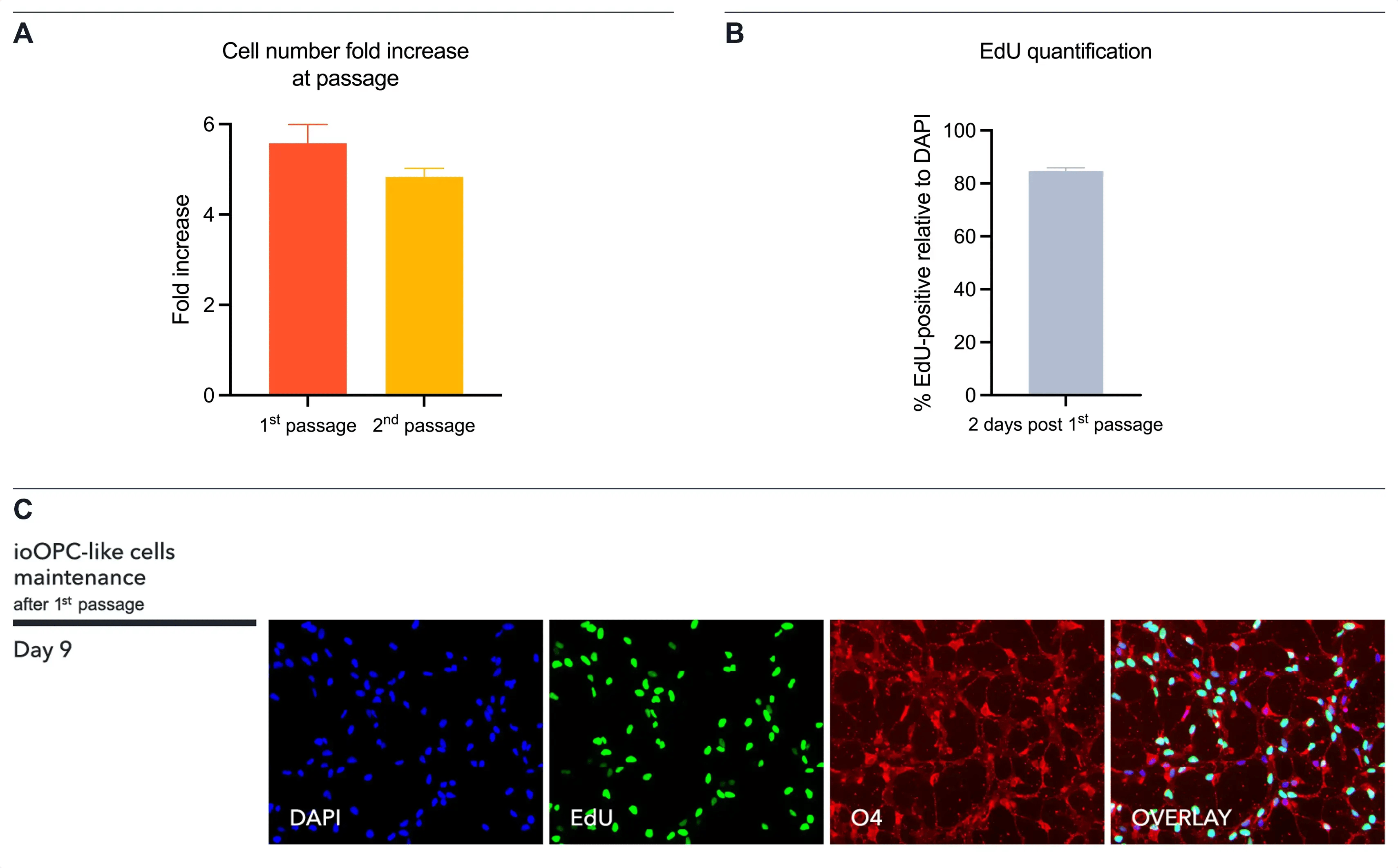
ioOPC-like cells have limited proliferative ability and can be passaged
Assessment of cell fold increase in ioOPC-like cells after treatment with Click-iT™ EdU cell proliferation assay from ThermoFisher.
(A) Cell expansion during the OPC-maintenance phases, over 7-day periods, shows the cell number increasing by approximately 4- to 5-fold. n=3 biological replicates.
(B) Quantification of EdU incorporation at day 9 (2 days post-1st passage) shows approximately 80% positive cells. n=3 biological replicates.
(C) Immunostaining imaging of the cells after treatment of Click-iT EdU
at day 9 (2 days post-1st passage). Cells are positive for O4 (red), the EdU marker (green), and the DAPI counterstain (blue).
View the step-by-step EdU proliferation assay protocol used to generate this data
ioOPC-like cells express oligodendroglial-specific markers
Immunocytochemistry staining of cells shows expression of key markers. At day 1, 7 and 14, the cells are positive for the oligodendrocyte-specific marker O4 (green), and the DAPI counterstain (blue).
By day 21, after the 2nd passage, and upon switching to maturation media, cells show an increased complexity and are positive for O4 (green), the myelin basic protein (MBP) (red), and the DAPI counterstain (blue). Images acquired on the Echo Revolve microscope (10X objective).
View the step-by-step immunofluorescent staining protocol used to generate this data
Cells display an OPC-like morphology during maintenance phases, whilst keeping the ability to mature towards mature oligodendrocyte-like cells
Upon deterministic programming, cells show rapid morphological changes, during the different phases of culture, from maintenance to maturation. From day 1 to day 7, the cells display an OPC-like morphology. After the 1st passage, from day 8 to day 14, the cells continue to display an OPC-like morphology. After the 2nd passage, the cells mature rapidly and by day 21 display an oligodendrocyte-like morphology. Images acquired on the Incucyte® (10X objective).
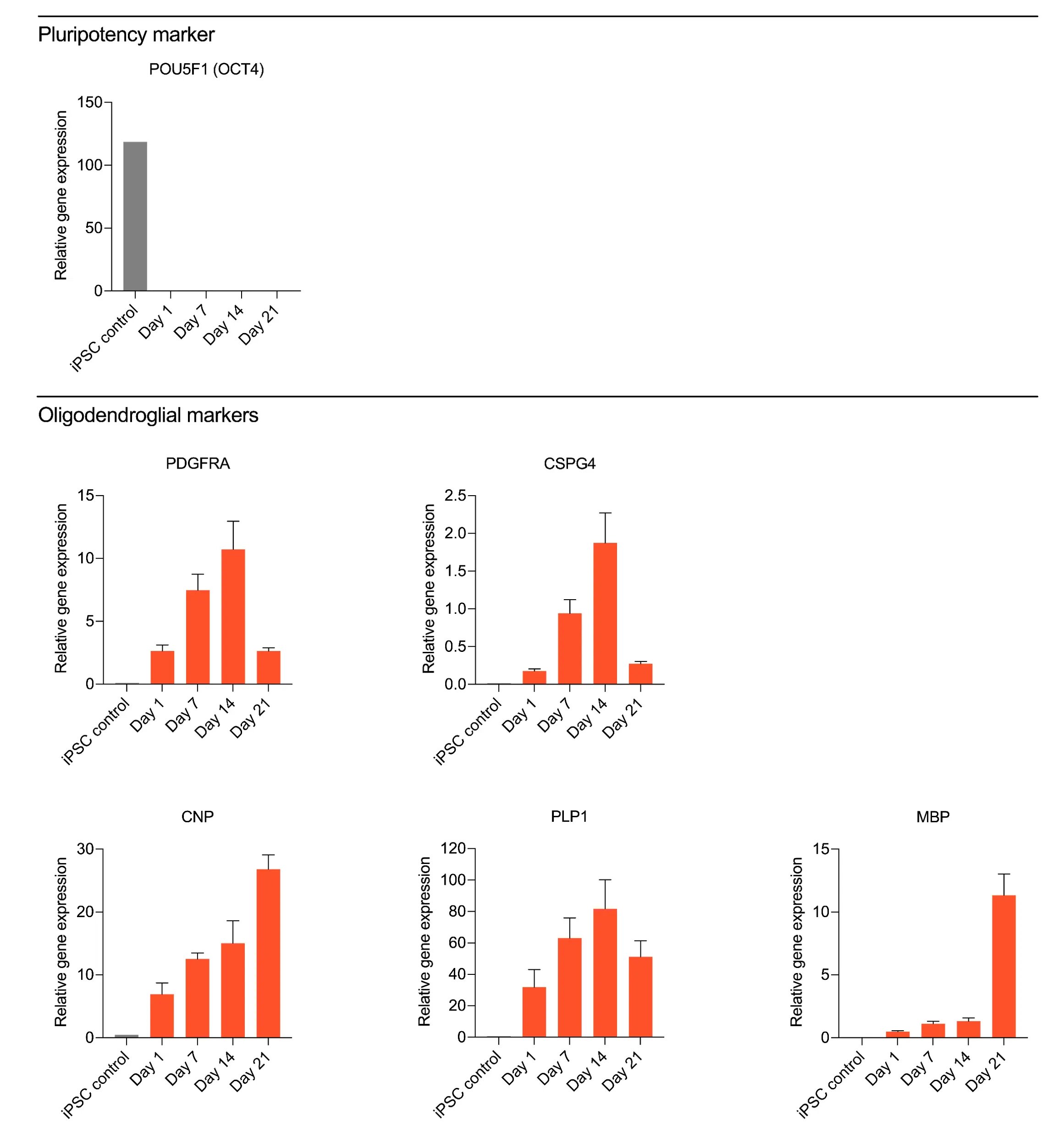
Key oligodendroglial genes are expressed by ioOPC-like cells
Following deterministic programming, the cells downregulate expression of the pluripotency gene OCT4. The cells show robust expression of relevant oligodendroglial markers, including PDGFRA, GSPG4, CNP, PLP1, and MBP. Gene expression levels assessed by RT-qPCR, data expressed relative to the reference (housekeeping) gene, HMBS. Data represents day 1, 7, 14, and 21 post-revival samples; n=3 technical replicates.
View the step-by-step RNA extraction and RT-qPCR protocol used to generate this data
Bulk RNA-sequencing demonstrates expression of key oligodendroglial genes
ioOPC-like cells express key oligodendroglial genes as demonstrated on this heatmap generated from bulk RNA-sequencing analysis of the cells at multiple timepoints (day 0, day 7, day 14 and day 21).
During OPC maintenance phases, on day 7 and day 14, the cell population express oligodendrocyte progenitor genes, such as PDGFRA. Whilst on day 21, during the maturation phase, there is an increase in the expression of genes associated with mature oligodendrocytes, such as MBP, indicating that the cell population has matured towards an oligodendrocyte-like identity. Day 21 data was generated with 1 μM db-cAMP rather than the recently optimised medium formulation containing 100 μM db-cAMP (refer to this technical note to learn more).
A maximum number of 20 vials applies. If you would like to order more than 20 vials, please contact us at orders@bit.bio.
ioOPC-like cells are human iPSC-derived cells, deterministically programmed using opti-ox technology, meaning consistency is built-in.
Upon revival, the cells immediately exhibit typical oligodendrocyte precursor cell (OPC) morphology and express key oligodendroglial progenitor genes, such as PDGFRA. During the maintenance phases, ioOPC-like cells remain proliferative for up to one passage, giving scientists a 2-week experimental window to conduct proliferation assays.
With a simple media change to maturation media, the cells can be matured towards an oligodendrocyte-like cell identity. After only 7 days in maturation media, the cells exhibit a complex morphology with multiple branched processes and express key mature oligodendrocyte markers, such as MBP.
Together, ioOPC-like cells and ioOligodendrocyte-like cells (cat no io1028) provide scientists easy access to human, physiologically relevant oligodendroglial cell models, ideal for studying the biology underlying demyelinating and neurodegenerative diseases.
Access
Reliable access to challenging-to-obtain human cell types enables efficient experiment planning and reproducible results.
Phenotypically relevant
Cells show expected morphology and express key oligodendroglial lineage markers. OPC-like cells can be maintained and then mature to oligodendrocyte-like cells.
Quick
OPC-like cells are ready from day 1 post-revival and can be maintained for a 2-week period.

Schematic representation on how to culture ioOPC-like cells. ioOPC-like cells are delivered in a cryopreserved format and are programmed to be experiment-ready from day 1 upon revival in the recommended media.
Starting material
Human iPSC line
Karyotype
46, XY*
Seeding compatibility
6, 12, 24 and 96 well plates
Shipping info
Dry ice
Donor
Caucasian adult male (skin fibroblast),
Genotype APOE 3/4
Vial size
Small: >1 x 10⁶ viable cells
Quality control
Sterility, protein expression (ICC) and gene expression (RT-qPCR)
Differentiation method
opti-ox deterministic cell programming
Recommended seeding density
Maintenance: 27,000 cells/cm²; Maturation: 34,000 cells/cm²
User storage
LN2 or -150°C
Format
Cryopreserved cells
Product use
ioCells are for research use only
Applications
Proliferation assays
Screening of compounds that modulate proliferation and/or maturation
Phenotypic assays
Target validation
Neurotoxicity assays
Neuroinflammation assays
*High-resolution Optical Genome Mapping (OGM) has identified a ∼35mb gain of the short arm of chromosome 12
Enabling scientists to use human cells in their research, running additional experiments without rationing cells or limiting experimental scale
| Order quantity | Total vials received | Pricing tier |
| 1 - 9 packs | 2 - 18 vials | Standard price |
| 10 - 49 packs | 20 - 98 vials | Automatic 10% discount |
| > 50 packs | > 100 vials | > Contact us for a quote |
Cells are programmed to be maintained as OPC-like cells and then mature to oligodendrocyte-like cells
Time-lapse video capturing the rapid and homogeneous acquisition of an OPC-like morphology from day 1. Cells proliferate for a 2-week period, and can undergo 2 passages. By switching to maturation media, the cells rapidly acquire a complex, mature oligodendrocyte-like morphology with multiple branched processes. 21 day time course; scale bar: 400 μm.
ioOPC-like cells express oligodendroglial-specific markers
Immunocytochemistry staining of cells shows expression of key markers. At day 1, 7 and 14, the cells are positive for the oligodendrocyte-specific marker O4 (green), and the DAPI counterstain (blue).
By day 21, after the 2nd passage, and upon switching to maturation media, cells show an increased complexity and are positive for O4 (green), the myelin basic protein (MBP) (red), and the DAPI counterstain (blue). Images acquired on the Echo Revolve microscope (10X objective).
View the step-by-step immunofluorescent staining protocol used to generate this data
Cells display an OPC-like morphology during maintenance phases, whilst keeping the ability to mature towards mature oligodendrocyte-like cells
Upon deterministic programming, cells show rapid morphological changes, during the different phases of culture, from maintenance to maturation. From day 1 to day 7, the cells display an OPC-like morphology. After the 1st passage, from day 8 to day 14, the cells continue to display an OPC-like morphology. After the 2nd passage, the cells mature rapidly and by day 21 display an oligodendrocyte-like morphology. Images acquired on the Incucyte® (10X objective).
Key oligodendroglial genes are expressed by ioOPC-like cells
Following deterministic programming, the cells downregulate expression of the pluripotency gene OCT4. The cells show robust expression of relevant oligodendroglial markers, including PDGFRA, GSPG4, CNP, PLP1, and MBP. Gene expression levels assessed by RT-qPCR, data expressed relative to the reference (housekeeping) gene, HMBS. Data represents day 1, 7, 14, and 21 post-revival samples; n=3 technical replicates.
View the step-by-step RNA extraction and RT-qPCR protocol used to generate this data
Bulk RNA-sequencing demonstrates expression of key oligodendroglial genes
ioOPC-like cells express key oligodendroglial genes as demonstrated on this heatmap generated from bulk RNA-sequencing analysis of the cells at multiple timepoints (day 0, day 7, day 14 and day 21).
During OPC maintenance phases, on day 7 and day 14, the cell population express oligodendrocyte progenitor genes, such as PDGFRA. Whilst on day 21, during the maturation phase, there is an increase in the expression of genes associated with mature oligodendrocytes, such as MBP, indicating that the cell population has matured towards an oligodendrocyte-like identity. Day 21 data was generated with 1 μM db-cAMP rather than the recently optimised medium formulation containing 100 μM db-cAMP (refer to this technical note to learn more).
Assessment of cell fold increase in ioOPC-like cells after treatment with Click-iT™ EdU cell proliferation assay from ThermoFisher.
(A) Cell expansion during the OPC-maintenance phases, over 7-day periods, shows the cell number increasing by approximately 4- to 5-fold. n=3 biological replicates.
(B) Quantification of EdU incorporation at day 9 (2 days post-1st passage) shows approximately 80% positive cells. n=3 biological replicates.
(C) Immunostaining imaging of the cells after treatment of Click-iT EdU
at day 9 (2 days post-1st passage). Cells are positive for O4 (red), the EdU marker (green), and the DAPI counterstain (blue).
View the step-by-step EdU proliferation assay protocol used to generate this data
ioOPC-like cells have limited proliferative ability and can be passaged 2 times
Assessment of cell fold increase in ioOPC-like cells after treatment with Click-iT™ EdU cell proliferation assay from ThermoFisher.
(A) Cell expansion during the OPC-maintenance phases, over 7-day periods, shows the cell number increasing by approximately 4- to 5-fold. n=3 biological replicates.
(B) Quantification of EdU incorporation at day 9 (2 days post-1st passage) shows approximately 80% positive cells. n=3 biological replicates.
(C) Immunostaining imaging of the cells after treatment of Click-iT EdU
at day 9 (2 days post-1st passage). Cells are positive for O4 (red), the EdU marker (green), and the DAPI counterstain (blue).
View the step-by-step EdU proliferation assay protocol used to generate this data
Bsibsi et al.
Courtesy of Charles River Laboratories
2024
Newman et al.
bit.bio
2024
Herrera-Vaquero et al.
bit.bio
2024
Bsibsi et al.
Courtesy of Charles River Laboratories
2024
Veteleanu et al.
bit.bio
2025
Dr Alex Davenport | Senior Scientist | bit.bio
Talk at ELRIG Cell & Gene Therapy
2021
bit.bio
Consistent. Defined. Scalable.